超全实验室仪器用途清单!知道一半以上就算老司机了
超全实验室仪器用途清单!知道一半以上就算老司机了
实验室常用仪器设备清单
--2--
选用及科研要求的仪
其它重要补充
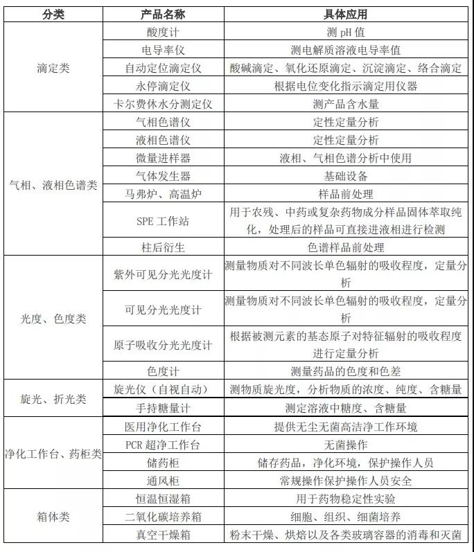
1、酸度计:测pH值
2、电导率仪:测电解质溶液电导率值
3、旋光仪(自视自动):测物质旋光度,分析物质的浓度、纯度、含糖量
4、气相色谱仪:定性定量分析
5、液相色谱仪:定性定量分析
6、自动定位滴定仪:酸碱滴定、氧化还原滴定、沉淀滴定、络合滴定
7、智能崩解仪:在设定温度(人体温度下)进行药片崩解实验
8、药物溶出度仪:在设定温度(人体温度下)进行药片崩解实验
9、脆碎度检查仪:在设定转速下进行药片脆碎度检验
10、熔点仪:测量结晶性化学制品、药品和部分结晶聚合物熔点
11、澄明度检测仪:观察溶液澄清程度,有否颗粒物
12、紫外辐射照度计:紫外辐射照度测量
13、紫外可见分光光度计:测量物质对不同波长单色辐射的吸收程度,定量分析
14、可见分光光度计:测量物质对不同波长单色辐射的吸收程度,定量分析
15、微量进样器:液相、气相色谱分析中使用
16、阿贝折射仪:测透明半透明液体或固体的折射率和平均色散
17、原子吸收争光光度计:根据被测元素的基态原子对特征辐射的吸收程度进行定量分析
18、荧光分光光度计:分析和测试和类微生物、氨基酸蛋白质、核酸及多种监床药物
19、色差计:测量药品颜色
20、红外分光光度计:定性定量分析
21、手持糖量计:测定溶液中糖度、含糖量
22、标准旋光管旋光仪:测旋光度标准,检验旋光仪准确度
23、超净水器:制超净水
24、钠离子浓度计:测钠离子浓度
25、尘埃粒子计数器:测定空气中的微粒
26、永停滴定仪:根据电们变化指示滴定终点的滴定用仪器
27、卡尔费休水份测定仪:测产品含水量
28、薄层色谱仪:定性分析
29、傅立液变换红外光谱仪:定性定量分析
30、紫外强度计:测紫外线强度
31、三用紫外线分析仪:药物生产和研究中,可用来检查荧光药品的质量
32、生物显微镜:观察微小物质
33、激光粒子数计:尘埃粒子计数
34、多小长飞点扫描仪:凝胶电冰、薄层板等的精密定量
35、风速仪:测风速
36、数字式光度表:测量可见光辐照强度
37、反渗透纯水机:超纯水系统的进水,也可作一般实验室用水
38、环境参数测试仪:测试环镜参数
39、医用净化工作台:提供无尘无菌高洁净工作环镜
40、紫外线斑点检测仪:在药物生产研究中,可用来检查荧光药品质量
41、浮游菌采样器:监控空气中细菌总数和检测空气中的和种细菌
42、数字白度计:测试药品白度,以及荧光样品测量
43、散射光浊渡仪:测量水质浊度





